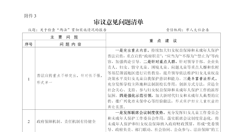
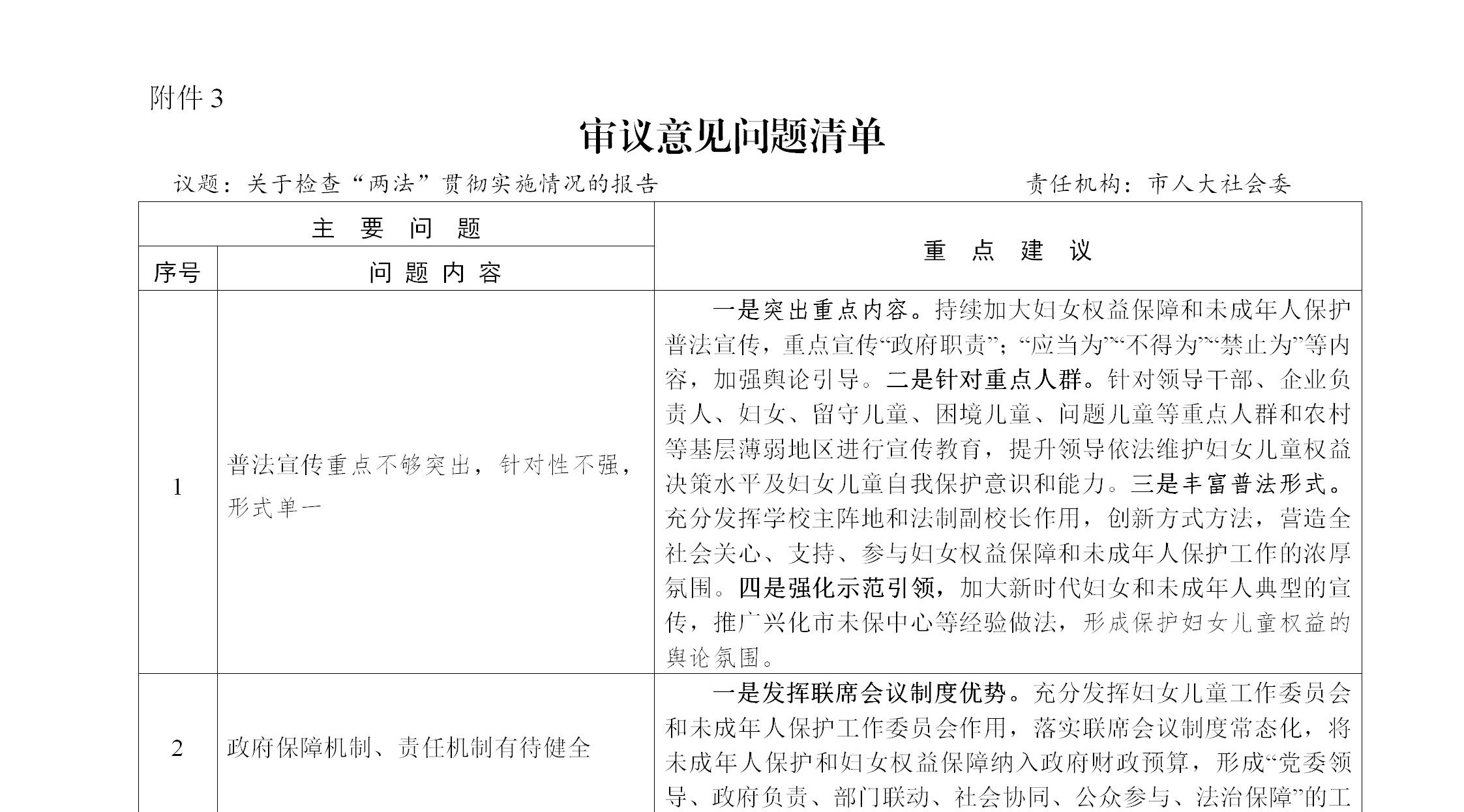
2022年8月25日至26日,市六届人大常委会第四次会议听取和审议了《市人大常委会执法检查组关于检查“两法”贯彻实施情况的报告》。常委会组成人员认为,保障维护妇女和未成年人权益,是法律要求,是社会主义法制的民主化主要体现。市政府及其有关部门(单位)认真贯彻落实习近平总书记关于妇女儿童权益保障有关重要论述,全面贯彻落实“两法”。保障机制、政策措施以及司法保护有效落实;妇女政治权利稳定,妇女劳动权益得到保障,妇女儿童受教育水平和健康水平大幅提升,保护妇女儿童意识逐步提高,维护妇女儿童权益氛围逐渐形成。常委会组成人员也指出,虽然,我市“两法”贯彻实施取得了阶段性成效,但对照法律要求和群众期盼,还存在一些亟待解决的问题,如普法宣传的广度、深度还不够,形式和方法还较为单一;妇女劳动就业和社会权益保障方面依然存在隐性歧视;特殊群体兜底保障还不到位;侵害妇女人身权利的违法行为时有发生等。常委会组成人员和列席人大代表提出以下意见和建议: (一)进一步加大“两法”普法力度。一是突出重点内容。持续加大妇女权益保障和未成年人保护普法宣传,重点宣传习近平总书记的相关重要论述,特别是总书记近期在辽宁视察时的重要讲话精神;“政府职责”;“应当为”“不得为”“禁止为”等内容,加强舆论引导。二是针对重点人群。针对领导干部、企业负责人、妇女、留守儿童、困境儿童、问题儿童等重点人群和农村等基层薄弱地区进行宣传教育,提升领导依法维护妇女儿童权益决策水平及妇女儿童自我保护意识和能力。三是丰富普法形式。充分发挥学校主阵地和法制副校长作用,创新方式方法,营造全社会关心、支持、参与妇女权益保障和未成年人保护工作的浓厚氛围。四是强化示范引领,加大新时代妇女和未成年人典型的宣传,推广兴化市未保中心等经验做法,形成保护妇女儿童权益的舆论氛围。 (二)进一步压实各方主体责任。一是发挥联席会议制度优势。充分发挥妇女儿童工作委员会和未成年人保护工作委员会作用,落实联席会议制度常态化,形成“党委领导、政府负责、部门联动、社会协同、公众参与、法治保障”的工作格局和合力。二是提高警情处置水平和质效。落实《侵害妇女儿童合法权益强制报告制度》,增设“侵害妇女儿童权益”报警专线。三是有效预防和减少未成年人违法犯罪。增强“人身安全保护令”的执行力和“家庭教育令”的强制力,增强法律严肃性和权威性。四是建设专门矫治教育学校。坚持常抓、严打、矫治相结合,严厉打击侵害未成年人合法权益违法犯罪行为和未成年人违法犯罪行为,一体守护好未成年人成长环境。 (三)进一步突出保障妇女特定权益。一是切实保障妇女劳动权益。严肃查处用人单位因妇女结婚、怀孕、产假、哺乳等情形,限制女职工招用和晋职晋级等行为。二是及时纠正村民自治章程、村规民约以及涉及村民利益事项的决定中侵害妇女权益的内容。 (四)同步开展物质帮扶和心理关爱。一是进一步加大物质帮扶。依法依规对留守、困境儿童实施分类保障,满足其生活、教育、住房、医疗康复和安全等方面的基本需求;满足特殊家庭和残疾妇女、精神障碍患者的普适化、个性化需求,促进重点人群和特殊群体的身心健康。二是持续开展精神关爱。发挥政府及其相关部门职能作用,激发城乡“五老”参与积极性,加强对留守儿童、困境儿童、问题儿童和妇女心理扶助。 

|